Templates und Assets

Bei einem Template handelt es sich um eine Typdefinition für Assets. Ein Asset ist eine Instanz dieser Typdefinition. Das Template basiert auf XML und definiert z.B. die möglichen Attribute, mögliche Beziehungen zu anderen Templates und welche Aktionen ausgelöst werden können.

Ein einzelnes Asset repräsentiert die definitiven Werte innerhalb der möglichen Werte, also die Werte innerhalb der im Template definierten Beschränkungen, z.B. die Zeichen eines string-Attributs oder die IDs der zugehörigen Assets.

Architektur

Das Data Management Modul stützt sich für die Verwaltung von Stammdaten auf unterschiedliche Objekte: Organisationen, Templates und Assets.

Bei der Organisation handelt es sich um die fachliche sowie technische Umgebung, innerhalb derer Templates und Assets zugeordnet und gespeichert werden. Die OrganizationID im Speziellen definiert den Speicherort, in dem Templates und Assets gebündelt gespeichert und aufzufinden sind.

Ein Template ist eine Vorlage. Sie definiert die Eigenschaften sowie das Aussehen von Daten, welche in Assets gespeichert werden. Innerhalb von Templates können andere Templates referenziert werden, dabei handelt es sich um relationale Beziehungen.

In jedem Template selbst wird die Beziehung zu dem gewünschten anderen Template anhand einer Eltern-Kind Beziehung definiert. Darunter kann man noch unterschiedliche Eigenschaften für die Beziehung definieren, wie z.B. die Anzahl der Eltern, welche auf das Kind referenzieren.

Bei einem Asset handelt es sich letztlich um das anhand des Templates (Vorlage) definierte konkrete Stammdatenobjekt. Darin sind nun reale Daten enthalten, mit denen aktiv gearbeitet wird.

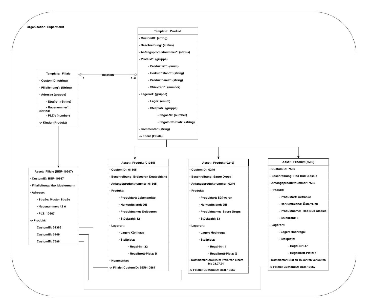
template architecture supermarket

In der Grafik wird eine mögliche Struktur für eine Supermarktkette dargestellt. Die Organisation ist der Supermarkt, welcher in diesem Fall mehrere Filialen besitzt. Jede Filiale hat unterschiedliche Produkte, deren Stückzahl, Lagerinformationen und Eigenschaften sie verwaltet. Eine Filiale besitzt mehrere Produkte während jedes Produkt ausschließlich zu einer Filiale gehört.